独库高速公路写入“十五五”规划纲要
3月13日,“十五五”规划纲要全文发布,奎屯经独山子至库车高速公路被正式纳入国家综合立体交通网建设。
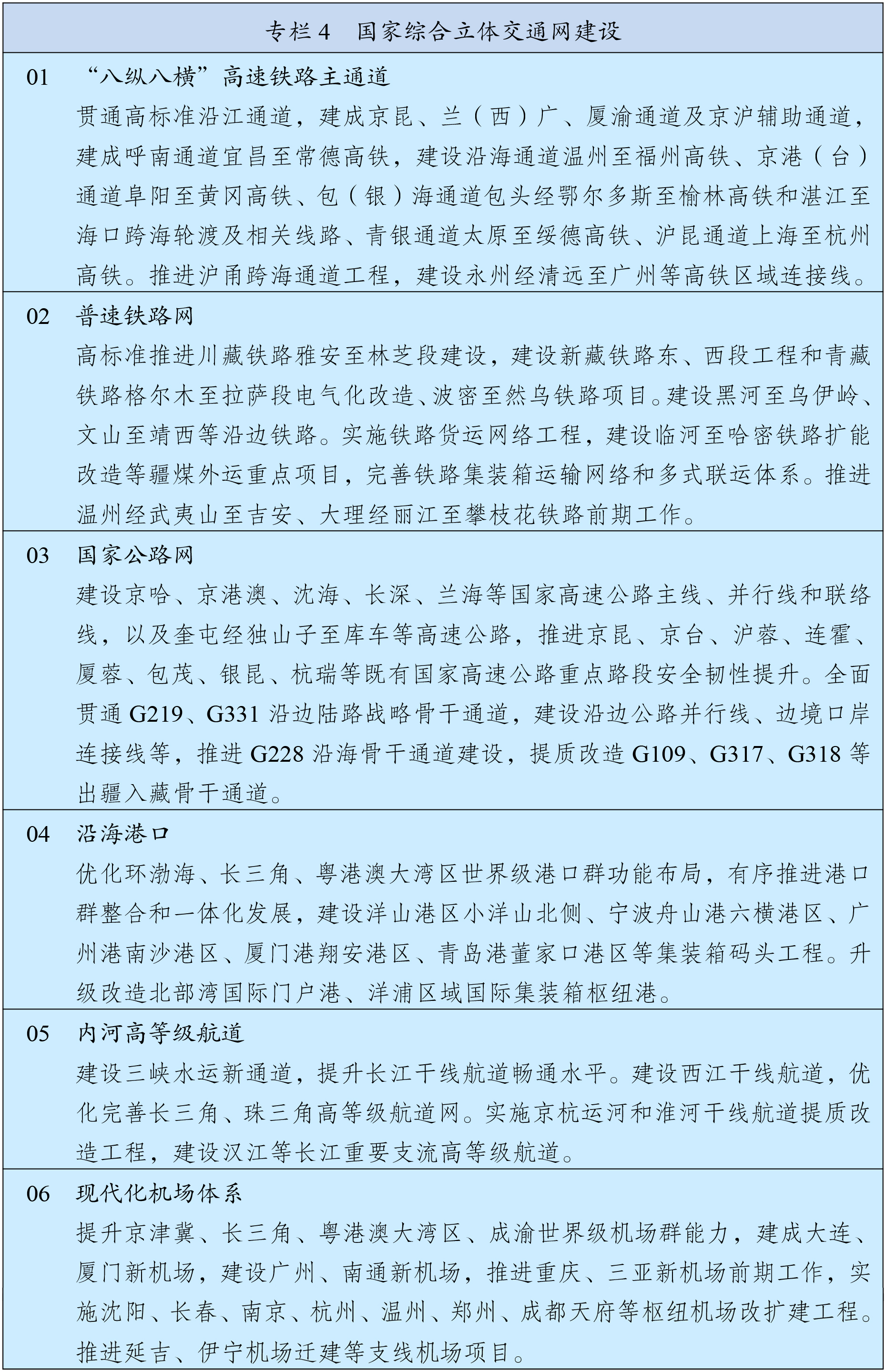
“十五五”规划纲要(专栏4) 。图/新华社
规划纲要以专栏形式明确国家综合立体交通网建设的6项重大工程,其中“国家公路网”项目提及要建设京哈、京港澳、沈海、长深、兰海等国家高速公路主线、并行线和联络线,以及奎屯经独山子至库车(以下简称“独库高速公路”)等高速公路。
独库高速公路总投资760亿元,是新疆公路建设史上单体投资最大、技术难度最高的高速公路。项目起于奎屯市东,接既有G30线连霍高速,止于库车市东,接既有G3012线吐和高速,全长393公里,设置有37座隧道、142座桥梁,采用四、六车道高速公路标准建设,设计时速100—120公里。

2025年9月20日,独库高速公路开工。哈得江·哈斯木摄
项目先导工程于2025年9月20日开建,今年初全线土建主体工程施工图设计文件获批,目前项目第二批土建施工已挂网招标,建设进展顺利。
独库高速公路计划于2032年建成,届时将实现全天候通行,成为跨越天山的又一高速公路大通道,奎屯至库车通行时间将从14小时缩短至4小时,大幅提升南北疆通行效率,对完善新疆路网结构、促进南北疆经济文化交流具有重要意义。
来源综合:新华社、新疆交通运输微信公众号、独库高速公司微信公众号、石榴云客户端
[责任编辑:仲春春]